|
|
|
| 海南省考試局關于做好2025年海南省普通高等學校招生藝術類專業考試工作的通知 |
| http://www.gsbuluoit.com 2024年10月18日 來源:海南省考試局 |
|
根據教育部有關規定,結合我省實際,現就做好2025年我省普通高等學校招生藝術類專業考試工作通知如下:
一、報名
(一)報名條件
凡符合我省2025年普通高校招生報名條件的考生均可以選擇報名參加我省普通高校招生藝術類專業考試。
(二)報名時間
2025年我省普通高校招生藝術類專業考試報名與高考報名同時進行。考生在報名前須認真閱讀本通知及考試說明,審慎選擇專業類別和專業方向,報名結束后所有信息不予修改。
(三)專業考試類別和方向
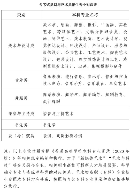
2025年我省普通高校招生藝術類專業考試分為由我省統一組織的專業考試(以下簡稱“省級統考”)和招生院校單獨組織的專業考試(以下簡稱“校考”)兩種形式。其中,我省藝術類專業省級統考開設有音樂類、舞蹈類、播音與主持類、表(導)演類、美術與設計類和書法類等六個專業類別,各類別所對應的本科招生專業詳見《各考試類別與藝術類本科招生專業對應表》(附件1)。考生可以根據本人意愿,在這六個專業考試類別中選擇其中一個類別報名和參加考試,各專業考試類別不得兼報。
音樂類設置音樂表演、音樂教育(兼音樂表演)兩個專業方向,舞蹈類設置中國舞、芭蕾舞、國際標準舞、現代舞、流行舞等五個舞種方向,表(導)演類設置戲劇影視表演、戲劇影視導演、服裝表演、戲劇影視表演兼導演等四個專業方向,各專業方向不得兼報。其它專業類不設置專業方向。
考生參加省級統考和校考以后,經審查不具備我省普通高考報考資格的,其參加省級統考和校考的藝術專業考試成績將被取消。
(四)報名辦法
1.填報專業考試類別。在高考報名期間,考生登錄省考試局網站,進入高考報名系統的網上報名界面后,在報考“科類”選項中選擇“藝術類”,并在該界面自動彈出的選項中選擇一項。所選報的專業考試類別在網上報名時間截止后不得更改。
擬報名參加校考的考生,應根據本人擬報考校考的專業,選擇相應統考考試專業類別。
擬報名僅參加戲曲類省際聯考的考生,應在該界面選擇“戲曲類省際聯考”選項。
2.選擇專業方向。音樂類、表(導)演類和舞蹈類考生需要選擇專業方向。其中,音樂類考生須在音樂表演、音樂教育兼音樂表演方向中選擇一項;表(導)演類考生須在戲劇影視表演、戲劇影視導演、服裝表演、戲劇影視表演兼導演方向中選擇一項;舞蹈類考生須在中國舞、芭蕾舞、國際標準舞、現代舞、流行舞方向中選擇一項。
音樂類音樂表演方向考生須在聲樂、器樂方向中選擇一種作為二級專業方向。音樂類音樂教育(兼音樂表演)方向考生須在聲樂、器樂中選擇一種作為主項,一種作為副項,即:主項選擇聲樂的考生,副項為器樂;主項選擇器樂的考生,副項為聲樂。聲樂考生須填寫3首備考曲目,考試時現場在備考曲目中隨機抽取其中2首進行演唱。器樂考生須在報名系統內的“器種”下拉菜單內選擇自己使用的樂器,并填寫3首備考曲目,考試時現場在備考曲目中隨機抽取其中2首進行演奏(中西打擊樂考生的曲目1為必考,且使用音高類打擊樂器演奏;曲目2、曲目3使用與曲目1不同的打擊樂器演奏)。
3.網上繳費。報名參加藝術類專業省級統考的考生須繳納藝術專業考試費(每人160元);僅報名參加戲曲類省際聯考的考生不需繳納省級統考考試費。報名費在高考報名系統內與高考報名費同時繳納,逾期未繳費的,不予安排考試。
在規定時間內沒有在網上選報藝術類省級統考專業或未在網上繳納藝術專業考試費用的,視為自行放棄省級統考資格。
二、考試
報考藝術類專業考試的考生須先參加藝術類的專業考試,再參加6月7日至10日普通高等學校招生全國統一考試(文化考試)。其中,藝術類專業的省級統考安排如下:
(一)考試科目
按照教育部統一部署和《海南省普通高等學校招生藝術類專業統一考試說明》,各類各專業方向考試科目如下:
1.音樂類
音樂表演類-器樂方向,考試包括樂理、聽寫、視唱、器樂四個科目,其中樂理15分、聽寫30分、視唱15分、器樂240分。
音樂表演類-聲樂方向,考試包括樂理、聽寫、視唱、聲樂四個科目,其中樂理15分、聽寫30分、視唱15分、聲樂240分。
音樂教育類方向,考試包括樂理、聽寫、視唱、主項、副項五個科目,其中樂理15分、聽寫30分、視唱15分、主項165分、副項75分。
選擇音樂教育(兼音樂表演)方向的考生,其考試成績分別按音樂教育類和音樂表演類(以音樂教育類主項作為音樂表演類具體方向)計分方式呈現。
2.舞蹈類
考試包括舞蹈基本功、舞蹈表演、舞蹈即興三個科目。三科總分為300分,其中舞蹈基本功120分、舞蹈表演150分、舞蹈即興30分。
3.播音與主持類
考試包括作品朗讀、新聞播報、話題評述三個科目。三科總分為300分,其中作品朗讀100分、新聞播報100分、話題評述100分。
4.表(導)演類
戲劇影視表演方向,考試包括文學作品朗誦、自選曲目演唱、形體技能展現、命題即興表演四個科目。四科總分為300分,其中文學作品朗誦100分、自選曲目演唱50分、形體技能展現50分、命題即興表演100分。
服裝表演方向,考試包括形體形象觀測、臺步展示、才藝展示三個科目。三科總分為300分,其中形體形象觀測150分、臺步展示120分、才藝展示30分。
戲劇影視導演方向,考試包括文學作品朗誦、命題即興表演、敘事性作品寫作三個科目。三科總分為300分,其中文學作品朗誦50分、命題即興表演50分、敘事性作品寫作200分。
戲劇影視表演兼導演方向,考試科目為文學作品朗誦、自選曲目演唱、形體技能展現、命題即興表演、敘事性作品寫作。考試成績分別按戲劇影視表演、戲劇影視導演計分方式呈現。
5.美術與設計類
考試包括素描、色彩、速寫(綜合能力)三個科目。三科總分為300分,其中素描100分、色彩100分、速寫(綜合能力)100分。
6.書法類
考試包括書法臨摹、書法創作兩個科目。兩科總分為300分,其中書法臨摹150分、書法創作150分。
(二)考試時間和地點
1.音樂、舞蹈、播音與主持、表(導)演類專業
考試時間:2024年11月30日至12月15日。
2.美術與設計專業
考試時間:2024年11月30日至12月1日。
3.書法類專業
考試時間:2024年12月1日。
以上專業類考試地點均在海口市,具體安排以省考試局官網公告及考生準考證上公布的時間和地點為準。
參加藝術省級統考的考生,請于2024年11月27日后,自行登錄高考報名系統打印藝術專業考試準考證。
(三)考試內容及形式
各類別考試形式、科目、內容及要求詳見《藝術統考說明》。面試類科目中,音樂類的聲樂、器樂、視唱科目,播音與主持類的作品朗讀、新聞播報、話題評述科目采用考評分離做法。各考試類別均不進行復試。
(四)考試用品
1.參加聲樂科目的考生自備三首備考曲目的曲譜(紙質版),現場提交給伴奏員。考試開始時,伴奏員將按照考生提交的曲譜給出考試曲目首音。
2.參加器樂科目考試的考生,面試考場備有鋼琴,其他樂器由考生自備;器樂演奏實行無伴奏演奏,要求背譜演奏。
3.參加舞蹈類專業考試的考生,須自備舞蹈表演科目的伴奏音樂;參加表(導)演類專業戲劇影視表演方向考試的考生,須自備形體技能展現科目的伴奏音樂;參加表(導)演類專業服裝表演方向的考生,須自備才藝展示科目的伴奏音樂。伴奏音樂須使用標準CD光盤或U盤載體,刻錄為音頻(音樂)CD格式,不得刻錄為數據文件。其它考試科目不得使用伴奏音樂。
4.演出服、舞蹈服、練功服和泳裝等服裝,以及表演使用的道具由考生自備。
5.參加聽寫、樂理和敘事性作品寫作等筆試科目考試的考生自帶黑色字跡簽字筆、2B鉛筆、橡皮等考試文具。
6.參加美術與設計類專業考試的考生自帶畫板、畫筆、顏料等用品。參加書法類專業考試的考生自帶毛筆、墨汁、畫氈、黑色簽字筆等用品。美術與設計類專業考試畫紙由考點統一提供,尺寸為8開(270*390mm);書法類考試宣紙由考點統一提供,尺寸為四尺三開。
(五)筆試要求
1.考生憑本人身份證原件和準考證按時到達指定地點參加考試。考生須自覺按照考點現場工作人員要求入場和參加考試,遵守考場安全、誠信應考和考場管理相關規定。
2.考生不得攜帶手機、相機、智能穿戴設備等考試規定以外的物品進入考點,否則將被視為考試作弊;考生不得穿戴有明顯標志的服裝參加考試。
3.考生進入考點和考場時,應主動接受并配合監考人員使用智能安檢門和手柄式金屬探測器進行的安全檢查。進入考場后,對號入座。
4.筆試科目考試開考信號發出之前不準答卷;開考15分鐘后遲到的考生不準進入考點(聽寫考試開考后遲到的考生不準進入考點),考試終了前30分鐘才準交卷離場。
5.考生對試題內容有疑問時不得向監考人員詢問,但遇試題分發錯誤或字跡模糊等問題可舉手詢問;不準在試卷上做任何標記;不準在試卷上涂畫與試題要求無關的內容。
6.考試結束信號發出之后,考生應立即停筆并停止作答,待監考員收齊并清點試卷無誤后,才能依次離開考場;考生不得將試卷和答卷帶出考場。
(六)面試要求
1.考生按本人準考證上規定的時間(考試時間在編排準考證時隨機生成)到指定地點候考并參加考試,在本人準考證上規定考試時間段的起始時間15分鐘后仍未到考點報到處報到的,視為自動放棄面試。考生須自覺按照考點現場工作人員要求入場和參加考試,遵守考場安全、誠信應考和考場管理相關規定。考生待考期間要保持安靜,不得大聲喧嘩;考生要按工作人員的安排,依序參加考試,考試完畢應安靜的離開考場。
2.考生考前須認真閱讀我省藝術類專業考試說明,并嚴格按照考試說明規定的服裝等要求參加考試。因著裝或化妝等不符合要求而不能參加考試的,責任由考生自負。
3.考生在面試現場隨機抽取考試編號,并將編號牌佩戴在身體醒目位置。
4.禁止考生在考場內透露姓名、準考證號、就讀學校(或工作單位)等信息,禁止做任何打招呼或有暗示性的言語行為。
5.現場評委根據考生表現進行評分。考試過程中,如評委組認為考生的表演或表現內容已較充分,已有充分的打分依據,主評委可提前叫停,結束考試。
三、成績公布
我省省級統考成績將通過我局網站向考生公布。考生可在2025年1月15日后登錄我局網站,查詢自己的考試成績、名次及合格情況,并下載打印成績單。
對取得校考合格資格的考生,我局將在高考成績公布后給有關學校發送其普通高等學校全國統一考試的各科成績,供學校審查錄取。
四、考試管理
藝術類專業考試是普通高等學校招生工作的重要組成部分。為了確保省級統考的規范有序、公平公正,我省將根據藝術類專業考試的特點,繼續加強考試工作的管理和監督,考試期間設立舉報箱和舉報電話,接受社會各界監督。對考生在考試中出現的違規行為,依據《中華人民共和國刑法》《中華人民共和國教育法》《國家教育考試違規處理辦法》(教育部令第33號)等有關規定處理,并將違規作弊事實記入考生高考誠信電子檔案。工作人員如有違規、違紀或違法行為,將由有關部門按有關規定處理。各市縣要加強對考生的誠信考試教育,考前要要求考生簽訂誠信考試承諾書。
請各市縣教育局將本通知轉發本市縣各普通高中學校。
附件:1.各考試類別與藝術類招生專業對應表
2.海南省普高等學校招生藝術類專業省級統一考試說明點擊查看
海南省考試局
2024年10月17日
|
關于海南高考更多的相關文章請點擊查看  |
|
| 特別說明:由于各方面情況的不斷調整與變化,華禹教育網(www.gsbuluoit.com)所提供的信息為非商業性的教育和科研之目的,并不意味著贊同其觀點或證實其內容的真實性,僅供參考,相關信息敬請以權威部門公布的正式信息為準。 |
|
|
|
| |