|
|
|
| 上海視覺藝術學院2024年藝術類專業招生簡章 |
| http://www.gsbuluoit.com 2024年1月18日 來源:上海視覺藝術學院 |
|
上海視覺藝術學院是經國家教育部批準成立的一所混合所有制新型綜合藝術類普通本科高等學校。
學校具有獨立頒發本科畢業文憑和授予學士學位資質。
一、招生計劃
2024年我校各專業擬招生計劃如下:
備注:招生計劃和相關要求以教育主管部門最終下達的批文為準。
二、考試及報名辦法
1.考試及成績認定
凡報考我校各招生專業的考生,須參加當地省級招生部門組織的高等學校招生文化課統一考試。
各招生專業的專業考試要求如下:
2.報考方式
考生報名及考試辦法根據生源所在地的相關招考規定進行。
參加我校校考的考生,須在符合生源所在地相關招考規定、相關專業對應科類省級統考合格的基礎上,依照我校規定進行報名和考試。我校相關專業在各地的專業省級統考要求,請參考學校官網公布的《上海視覺藝術學院藝術類專業2024年各省級統考子科類對照表》(點擊查看)。如生源所在地的省級統考科類另有要求或有所調整,以各地考試院公布為準。
3.校考專業考試規程:
校考專業:視覺傳達設計、環境設計
(上述專業不可兼報)
報名:登錄我校官網首頁“招生熱線”或掃描頁末二維碼、關注“上海視覺藝術學院招生辦”微信公眾號后,按提示要求進行網上報名。
報名時間:2024年1月22日10:00起至3月10日中午12:00前
考試時間:2024年3月17日(具體考試日程安排及要求請關注學校后續公告)
考試形式:遠程線上考試<直播筆試>,滿分值:200分
遠程線上考試平臺:小藝幫APP
考試科目與內容:
1.科目一:設計素描(命題) (分值:100分,考試時長:120分鐘)
以寫實為主,突出考生的造型能力。
(自備4開素描紙,限鉛筆或炭筆等素描畫具,美紋紙膠帶,畫板,畫架,座椅等必要的繪畫用具)
2.科目二:創意設計(命題) (分值:100分,考試時長:120分鐘)
大主題,具備一定故事性/記憶性,突出考生的創意思維設計能力。
(自備A4水粉紙或水彩紙,限鉛筆、炭筆、水粉、水彩、馬克筆、色彩畫筆、調色板、水盂、美紋紙膠帶、畫板、畫架、座椅等必要的繪畫用具,不得使用帶亮粉、反光等特殊效果的繪畫材料)
考試要求:
1.本次考試所有考試科目均遠程線上進行,考試直播拍攝過程中考生除規定的畫具外,禁止攜帶或使用其他用具及設備。嚴禁對考試內容進行截圖、翻錄、傳播及任何形式的公開。
2.請選擇獨立、安靜、明亮的場地進行考試。拍攝過程中要求采集區域光線充足、場地較寬裕、盡量避免嘈雜、擁擠、光線較弱的場合。正式考試過程中,考生不得戴口罩,不得出現任何可能影響評判公正的信息或標識(如含考生信息的提示性文字、圖案、聲音、背景、著裝等),更不得出現考生姓名、生源地、考生號、證件號、就讀中學等個人信息;錄制畫面除考生外嚴禁出現他人,錄制全程須一鏡到底不間斷,考生不得離開拍攝范圍,不得隨意切換角度;禁止使用剪輯、合并、暫停、美顏、濾鏡等特殊技術效果。如有違規,將取消考試成績;未按要求錄制及提交考試內容的,該科目視為棄考。
3.禁止在畫卷正反面用線條、明暗、色彩等做任何與考試要求無關的記號,禁止在畫卷任何位置簽名或書寫文字,否則作廢卷處理。
4.考生須獨立完成考試,嚴禁其他人員參與。
5.學校將在考前發布《遠程線上考試須知及操作手冊》,考生可通過參加考前練習、模擬考試等,了解和熟悉考試流程及相關要求。
注:考試將同時采取直播、錄播的監考方式對考生考試全過程進行監督、記錄。同時,采用人臉識別、AI分析等相關技術手段識別違紀、作弊行為,確保考試流程科學嚴謹,保障考試公平、公正。
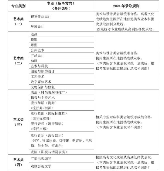
三、招生錄取規則
我校招生錄取工作按照教育部和上級教育主管部門的有關規定執行,以“公平、公正、公開”為原則,堅持陽光招生。在劃定最低錄取分數線的基礎上,根據高分優先、遵循專業志愿的準則,分專業錄取,無專業級差,具體規則如下表。
1.上述錄取規則均以考生的高考文化成績、省統考專業成績符合生源所在地相應批次藝術類本科投檔要求為前提。各省市考試院或本校另有明確規定的,按有關規定執行。
2.分省計劃中實行平行志愿的,以生源所在地投檔成績作為錄取依據。
3.我校組織校考的各專業不作分省計劃,按照錄取規則全國統一排序錄取。校考專業錄取時,高考文化成績不含政策性加分。各專業文理兼收,藝術類不分文理的專業錄取時文化成績的計算不考慮文理科之間的分值差別。
4.錄取時如遇投檔成績相同,使用生源所在地同分排序規則進行比較;校考專業如遇校考專業成績相同,則依次比較美術與設計學類省級統考專業成績、高考文化相對成績(高考文化成績÷生源所在地普通類專業本科批次錄取控制分數線)、語文單科成績、外語單科成績、數學單科成績,上述單科成績按滿分150分折算。
5.藝術類(三)各專業錄取時,按考生第一專業志愿確定其所屬統考科類。
四、體檢標準
以教育部、衛生部和中國殘疾人聯合會印發的《普通高等學校招生體檢工作指導意見》及有關補充規定為依據(原文節選:“二、患有下列疾病者,學校有關專業可不予錄取:2、色覺異常II度(俗稱色盲)不能錄取的專業,除同輕度色覺異常外,還包括美術學、繪畫、藝術設計、攝影、動畫……等專業”),考生須據實根據自身健康狀況填報專業志愿。
繪畫、攝影、動畫專業須無色盲。若隱瞞病情病史,學校將按照本校學籍管理中相關規定執行。
五、學費和住宿費標準
我校依據滬價費〔2005〕24號、滬教委民〔2015〕4號等文件,2024年收費標準為:
藝術類專業學費:每生每年50000元;
住宿費:每生每年1400元(4人一間)。
六、獎學金、助學金、助學貸款及保障制度
我校認真執行國家和本市相關學生資助規定,被本校錄取的家庭經濟困難學生可通過“綠色通道”申請入學,入學后可按規定申請國家獎學金、國家勵志獎學金、上海市獎學金、國家助學金、國家助學貸款、勤工助學崗位、特殊困難補助和學費減免等。同時,學校還設立多種校內獎、助學金制度。我校承諾:確保被本校錄取的學生不因家庭經濟困難而輟學。
七、招生咨詢
1.考生可登陸我校官網查閱相關信息,官網網址:www.siva.edu.cn。
2.可通過我校官網內“招生熱線”或掃描下方二維碼后關注“上海視覺藝術學院招生辦”公眾號,進行網上咨詢。
3.招生熱線(工作日9:00-16:00):021——67823033
(掃描上方二維碼后關注,可進行招生咨詢、招考信息了解、校考報名、校考成績查詢等)
八、投訴監督
我校招考全程接受本校紀檢監察室監督。
電話:021-67820592
郵箱:hahaiyan@siva.edu.cn
九、學校地址
上海市松江區文翔路2200號(松江大學園區內)
郵政編碼:201620
*本簡章的解釋權歸上海視覺藝術學院
|
關于上海視覺藝術學院更多的相關文章請點擊查看  |
|
| 特別說明:由于各方面情況的不斷調整與變化,華禹教育網(www.gsbuluoit.com)所提供的信息為非商業性的教育和科研之目的,并不意味著贊同其觀點或證實其內容的真實性,僅供參考,相關信息敬請以權威部門公布的正式信息為準。 |
|
|
|
| |